广州市人民政府办公厅关于印发广州市2018年沙巴体育APP工作要点分工方案的通知
穗府办函〔2018〕92号
各区人民政府,市编办、市委网信办,市政府各部门,市民防办、市政务办、广州空港经济区管委会、广州仲裁委、广州港务局、市档案局、市协作办、市供销总社、市地方志办、市气象局、广州住房公积金管理中心、广州公共资源交易中心:
根据《沙巴体育平台办公厅转发国务院办公厅2018年沙巴体育APP工作要点的通知》(粤府办〔2018〕19号)的部署要求,市政府办公厅制定了《广州市2018年沙巴体育APP工作要点分工方案》,已经市人民政府同意,现印发给你们,请认真贯彻执行。
各区政府、市各单位要根据本方案中的分工,结合实际制定本单位的具体实施方案,提出各具体任务的责任单位(处室)、实施步骤、完成时间节点、工作要求等,于6月30日前在本单位网站公布,并抓好方案实施。各牵头单位要积极主动组织协调相关责任单位抓好牵头任务的落实。市沙巴体育APP办要适时上网检查各单位实施方案的按时公布情况,加强对责任单位特别是牵头单位的督促指导。今年年底,各区政府、市各单位要将落实情况和证明材料报市沙巴体育APP办汇总报市政府。各单位落实分工方案的情况,作为年度市沙巴体育APP工作考核的重要内容,考核结果纳入法治广州建设检查考核和机关绩效考核。
附件:沙巴体育平台办公厅转发国务院办公厅2018年沙巴体育APP工作要点的通知(粤府办〔2018〕19号)
广州市人民政府办公厅
2018年6月8日
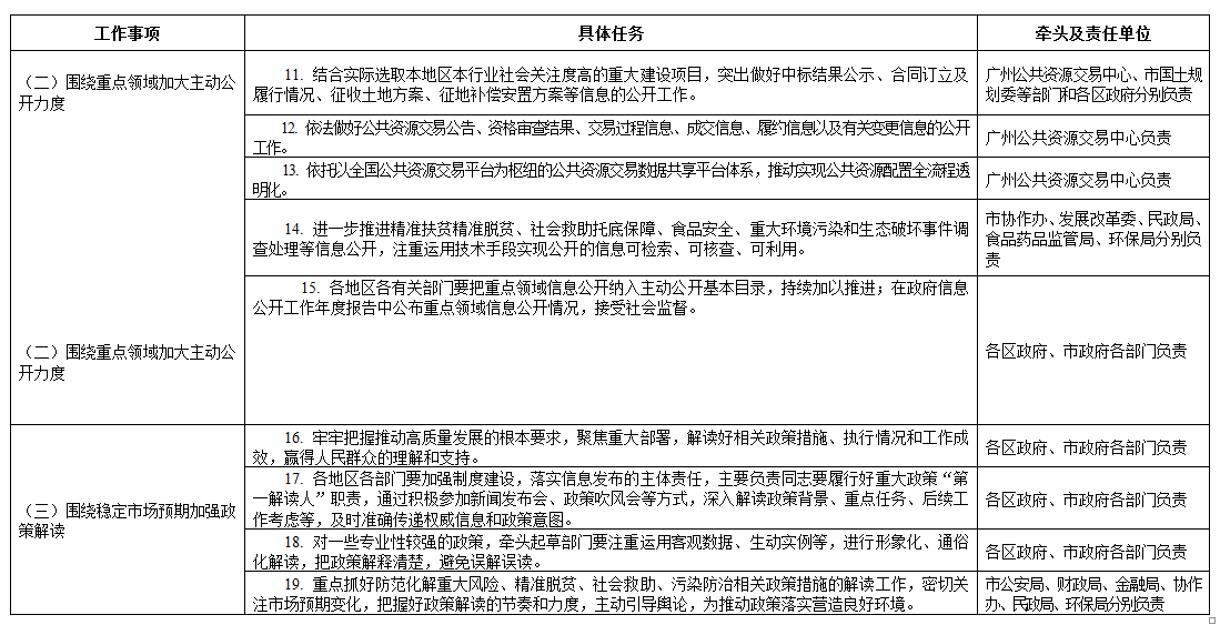
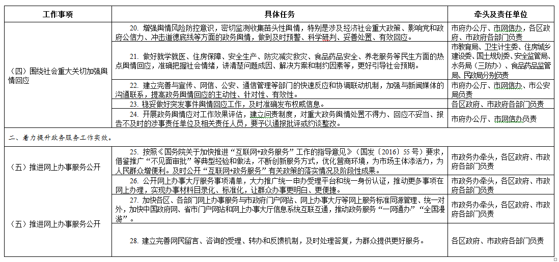
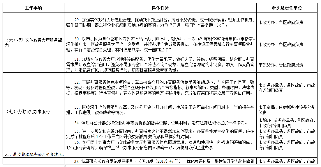
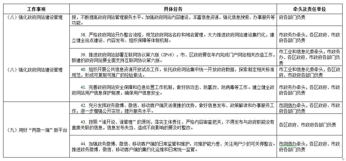
广州市2018年沙巴体育APP工作要点分工方案







附件












