1.登录微信小程序
(1)扫以下二维码进入小程序(也可通过微信公众号“广州不动产登记”菜单调用小程序):

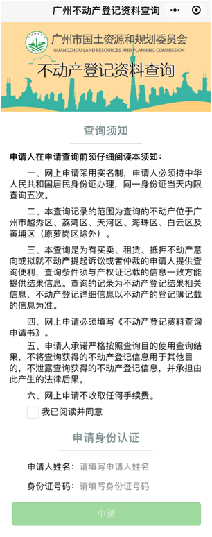
(2)进入小程序,阅读[承诺]内容,并勾选[本人同意],输入[申请人姓名]及[身份证号码]信息。如下图:

2.身份验证
申请人同意服务提供者及腾讯使用并传送相关数据用于身份核验,并点击[下一步]进行人脸识别验证身份,请正脸面向屏幕,耐心等候人脸检测,请尽量保持头部正脸与手机静止,并用普通话大声朗读屏幕所显示的数字。如下图:

3.填写并选择不动产登记资料查询内容
选择提供地址、权属证书号和不动产单元号等三种检索方式中一种,并填写对应的地址、权属证书号和不动产单元号,可通过[请选择]点击框,下拉更改检索方式。
选择买卖、租赁、抵押、诉讼、仲裁等五种查询目的中的一种,可通过[请选择]点击框,下拉更改查询目的。
选择查询内容中的一种或多种,包括自然状况、共有情况、抵押权登记情况、预告登记情况、异议登记情况、查封登记情况和其他限制处分情况等,点击相对应的文字框,已选择的查询内容文字框颜色发生改变,再次点击该文字框,则视为取消选择。如下图:


选择查询条件选择查询目的
选择查询内容
4.查询结果显示
经确认申请人提交的资料后,系统获取查询条件,并根据结果要求进行反馈,反馈信息将显示在查询结果界面,如下图:

